Quite some time ago I read a leadership book containing a letter from an army commander to some of his leaders. The content of the letter has always stayed with me, it went something like this:
“Gentlemen, you live in the greatest democracy in the World. One day you may have to fight and even die to defend our democracy but don’t ever believe you work in one.”
The commander was absolutely clear about the type of leaders and followers required in the army. Leaders are required to make a decision, at times quickly and under fire, and troops are expected to carry it out unquestioningly. This is the battle field approach.
It set me thinking about what kind of leaders are required at St. Mary’s and whether I have ever been sufficiently explicit about it. We run a number of internal leadership courses and over a period of two years a number of middle leaders and aspiring middle leaders gave presentations on “What Makes a Good Leader at St. Mary’s”. It was interesting to see both the commonality and diversity of things that came up.
During these two years writing something on the kind of leaders required stayed on my “To Do List”, however, on a train journey back from Reading I wrote the statement below. It was originally just for middle leaders but it soon became obvious that it applied equally to all leaders. I must have been feeling quite poetic when I wrote it (unusual for me as my background is Science) so please excuse the flowery language if it is not to your taste, it is the content that really matters.
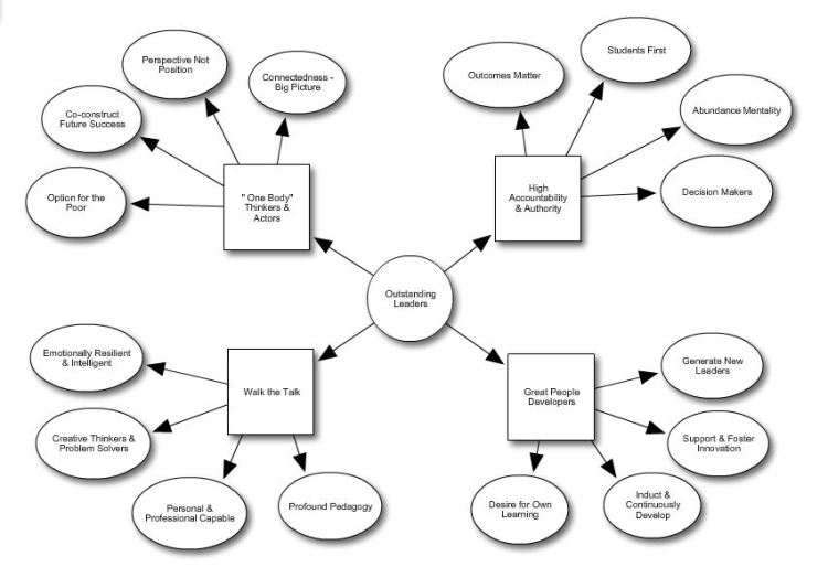
WHAT MAKES AN OUTSTANDING LEADER AT ST. MARY’S?
In essence they get everyone into the St. Mary’s boat, all rowing in the same direction!
Outstanding leaders act at the pivotal point of the College’s Catholic Mission ensuring that our vision and goals are implemented – minute by minute, day by day, week in and week out – through working effectively with people in their teams and beyond. They lead others and conduct themselves, at a personal and professional level, within the Catholic ethos of St. Mary’s. Holding those students with greatest needs “closest to their heart” they provide an educational option for the poor and disadvantaged we are called to serve.
Seeing the big picture, they engage with complex whole College issues and understand that our strength as a College lies in our connectedness and being “one body”. They are able to bring a departmental or pastoral perspective to discussions and decision-making, where relevant, whilst seeing well beyond their individual team goals and aspirations. Their words and actions show that they understand the whole is always more important than and takes a precedent over the individual parts. We are interdependent, connected and no team is an island.
Operating both laterally and vertically to support and co-construct the future success of our College, outstanding leaders, alongside other middle and senior leaders, are a power house of innovation and organisation and act as standard bearers within the College. They think creatively, are open to radical ideas and willing to seek mandates to act on them, enjoying solving problems before other people even realise there is one!
Their no excuses approach starts with themselves and extends to holding their teams and individuals accountable for high standards of learning and achievement, enriching relationships, personal development and the well being of all. They have an “abundance mentality” believing that very high academic achievement, outstanding pastoral care and enriching faith and personal development are powerful allies. Like the best parents they appreciate the need to find time for their colleagues, showing a unified public face whilst putting the needs of the students first.
Their personal and professional standards, passion for their subject, service and work ethic and ability to build enriching relationships act as an example to others within their team and beyond. They inspire trust and respect from the staff they work with on a “day to day” basis. Their significant influence is due to a personal and professional credibility with staff who value their input and appreciate that when a difficult situation arises they are the first to take responsibility and assume control of the situation. They manage administration effectively ensuring things run smoothly and the job gets done. Put simply they teach well, achieving better than expected progress with their classes, have excellent attendance, actively engage in promoting student and staff well-being and personal development and support students and staff on their faith journey.
Our outstanding leaders have a curiosity and desire for their own learning, supporting and using innovation as a source of learning in addition to other effective forms of CPD. They encourage others within their team and beyond to do the same and have a profound pedagogical and pastoral understanding based upon models, principles and research as well as their own experience. As powerful people-developers, the induction of staff new to the College, continuous professional development of colleagues and generation of new leaders are all matters of the highest importance and priority. They invest time in coaching, knowing that it is a time investment that will be paid back many times over and appreciated by colleagues and the students who will benefit from it.
Highly emotionally intelligent, literate and resilient our outstanding leaders are able to perform effectively in difficult, pressurised situations taking their team with them through the challenging times. They achieve this by explaining and emphasising the vision and goals; coaching colleagues to help develop their skills; involving staff in decision making; leading by example; putting an arm around someone’s shoulder or, on occasion, doing some straight talking. They are adept at choosing the right leadership style for the context they find themselves in, often using a combination of these approaches as appropriate. At difficult times they act as a “reservoir of hope and optimism”, maintaining high morale, positive relationships and a sense of togetherness in the team and more widely in the College as a whole. They keep a focus on the goals to be achieved and ensuring a sense of well proportioned perspective by individuals.
Being an outstanding leader at St. Mary’s is a challenging role.
Let’s not pretend otherwise!
The statement contains a number of key elements that I have reinforced below.
Connectedness
Leaders get everyone into the St. Mary’s boat in pursuit of the College’s stated Mission and Vision. They realises and ensures everyone in the team understands that the whole is always more important than and takes precedence over the needs of the individual department. We are interdependent, connected and no team is an island.
Authority
Leaders are persistent and insistent that policies and procedures are consistently, properly and fully implemented. Within the authority given they lead and guide the staff in the team and further distributes leadership within it. They are powerful people developers.
Accountability
Leaders hold the team to account for high standards of learning and achievement, enriching relationships, personal development and the well being of all. They have an “abundance mentality” believing that very high academic achievement, outstanding pastoral care and enriching faith and personal development are powerful allies.
Capacity Building – People Developers
Leaders maximise and fully engage with the resources available – people, technology, learning spaces, capitation – to build the capacity within their team that enables it to contribute to the delivery of the College’s stated Mission and Vision.
The “What Makes an Outstanding Leader at St. Mary’s” statement is now part of every leader’s job description and helps provide clarity about what is expected of them. It is written from the perspective of a Catholic School (I think all elements are transferable but some of the language may change), deliberately sets the bar very high and has been useful in occasional conversation with leaders who have gone “off piste” and started doing their own thing. The key is not whether you agree or disagree with the statement about outstanding leadership at St. Mary’s, it is whether you have a description for an outstanding leader in your own institution. If we want “great leaders” in our schools we must be absolutely explicit about what “great” means.
If you have enjoyed this blog post, here is a link to one on “What Should We Look for in Senior Leaders” that converts the statement above (or at least it should) into a reference request that we use to gather information on applicants from their referees.






Another fantastic blog giving insight into the thoughts of others. Possibly one of the most inspiring and sometimes forgotten leaders was General Slim. I recommend all to review his comments on leadership. Thank you.
Posted by Glynpotts | May 17, 2013, 2:37 pmI was surprised that humility did not feature. As an outstanding Christian said…
“Some persons are always ready to level those above them down to themselves, while they are never willing to level those below them up to their own position. But he that is under the influence of true humility will avoid both these extremes. On the the one hand, he will be willing that all should rise just so far as their diligence and worth of character entitle them to; and on the other hand, he will be willing that his superiors should be known and acknowledged in their place, and have rendered to them all the honors that are their due.”
— Jonathan Edwards
Posted by Mick | May 18, 2013, 7:52 pm